伟德bv国际体育官方网站-bevictor伟德
首页
|
English
集团首页
|
访问旧版
|
English
关于我们
伟德bv国际体育简介
现任领导
历任领导
机构设置
发展历程
团队队伍
杰出人才
团队结构
博士生导师
硕士生导师
科研团队
人才培养
本科生人才培养
研究生人才培养
其他
科学研究
研究机构(重点实验室)
承担项目
授权专利
获奖成果
论文专著
其他
党群工作
党建工作
工会工作
员工工作
其他
员工工作
员工工作
实验中心
实验中心
大型仪器平台
虚拟仿真实验中心
光电材料示范中心
公共服务
会议室预约
下载专区
集团邮箱
人才招聘
教学科研
行政教辅
博士后
其他
首页
经理、书记信箱
新首页
关于我们
伟德bv国际体育简介
现任领导
历任领导
机构设置
发展历程
团队队伍
杰出人才
团队结构
博士生导师
硕士生导师
科研团队
人才培养
本科生人才培养
研究生人才培养
其他
科学研究
研究机构(重点实验室)
承担项目
授权专利
获奖成果
论文专著
其他
党群工作
党建工作
工会工作
员工工作
其他
员工工作
员工工作
实验中心
实验中心
大型仪器平台
虚拟仿真实验中心
光电材料示范中心
公共服务
会议室预约
下载专区
集团邮箱
人才招聘
教学科研
行政教辅
博士后
其他
学术活动
学术活动
学术活动
您的位置:
首页
>>
学术活动
>> 正文
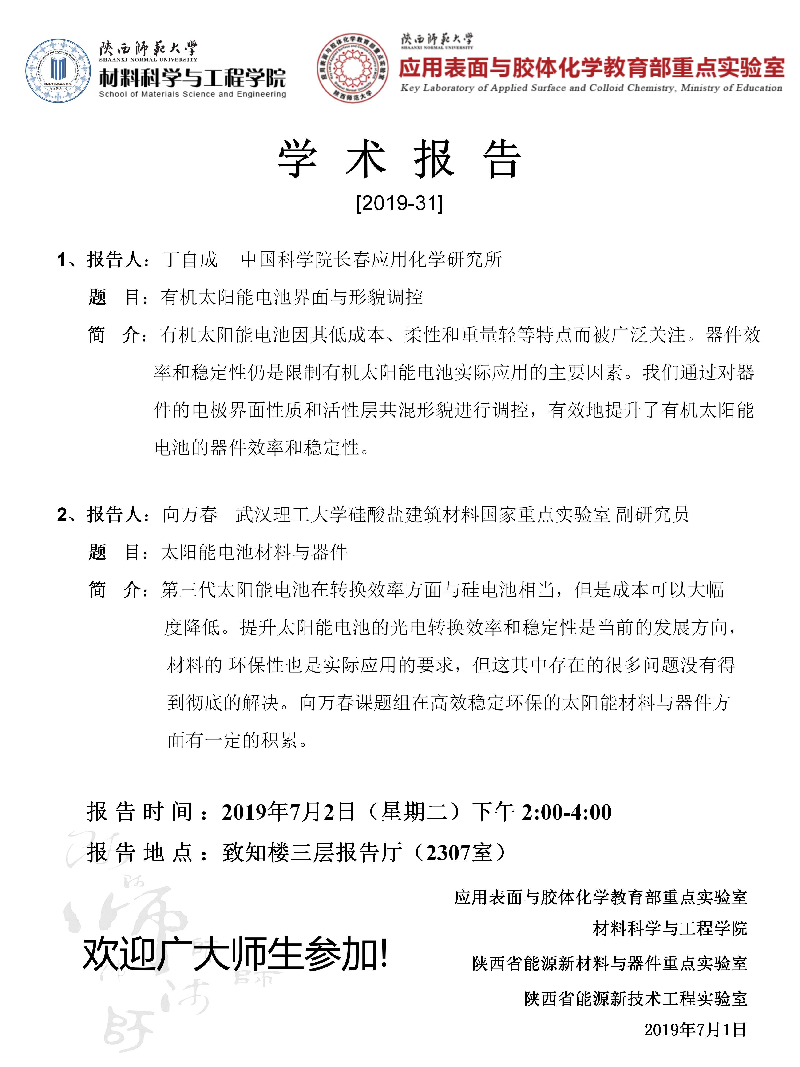
【学术报告】07月02日学术报告预告2
发布时间:2019-07-01     来源:伟德bv国际体育admin     浏览量:   分享到:
上一篇:【学术报告】07月08日学术报告预告
下一篇:【学术报告】07月02日学术报告预告1
扫描此二维码手机上查看当前信息